基因人最近收到不少老師和同學們對水平電泳的小疑惑——TAE和TBE兩個緩沖液有什么區別啊?100bp的DNA用多少濃度的膠檢測啊?水平電泳一般用多大電壓跑啊?……
是時候給大家講講水平電泳的那些小問題了!不過估計大多數人都知道,不用再看了。
1 電泳方式
用于分離核酸的凝膠電泳可分為垂直型和水平型。垂直型電泳,一般用聚丙烯酰胺作為支撐物。水平型電泳,凝膠板完全浸泡在電極緩沖液下1-2mm,也稱為潛水式,一般使用瓊脂糖作為支撐物。可根據待檢測核酸分子的大小,選擇電泳方式。
目前使用更多的還是水平型電泳。因制膠和加樣比較方便,電泳槽簡單,易于制作,又可根據需要制備不同規格大小的凝膠,節約凝膠,因而較受歡迎。
2 電泳凝膠濃度與檢測分子量大小的關系
在一定濃度的瓊脂糖凝膠中,DNA片段遷移距離和其含有的堿基對數量呈反比,因此可通過與標準條帶(Marker)遷移距離進行比較,由此得出目的條帶的大小。但此檢測方法,僅對雙鏈線性DNA比較準確(DNA Marker一般為雙鏈線性DNA)。
同樣的線性DNA分子在不同濃度的瓊脂糖凝膠中的遷移速度不同,DNA電泳遷移率的對數和瓊脂糖凝膠濃度呈線性關系,凝膠濃度的選擇取決于待檢測的DNA分子大小。小分子DNA應選擇對應濃度的PAGE凝膠電泳完成檢測,而更大的DNA分子建議使用脈沖場凝膠電泳。
3 核酸分子構象與電泳遷移率的關系
DNA分子在電場中的遷移速度不僅和分子量有關,還和它本身的構象有關。相同分子量的線性、開環和超螺旋DNA在瓊脂糖凝膠中的移動速度是不一樣的。移動速度次序為:共價閉環DNA>線性DNA>開環DNA。
當瓊脂糖濃度太大時,環狀的DNA一般不能進入膠內,而停留在樣品孔中。
4 電泳電壓的確定
在低電壓時,線性DNA片段的遷移速率和所加電壓呈正比。電壓增加,瓊脂糖凝膠的有效分離范圍將縮小。
電泳時,電壓建議為5-8V/cm。電壓過低會導致條帶彌散;電壓過高會使凝膠過熱和DNA變性,還可能出現條帶彎曲等帶型,影響檢測結果。
5 TAE與TBE緩沖液的選擇
TAE緩沖液推薦用于分析分子量大于1500bp的DNA片段和超螺旋DNA條帶;TBE緩沖液推薦用于分析分子量小于1500bp的DNA片段和變性聚丙烯酰胺凝膠電泳。大片段DNA分子在TBE緩沖液中無法完全分離。
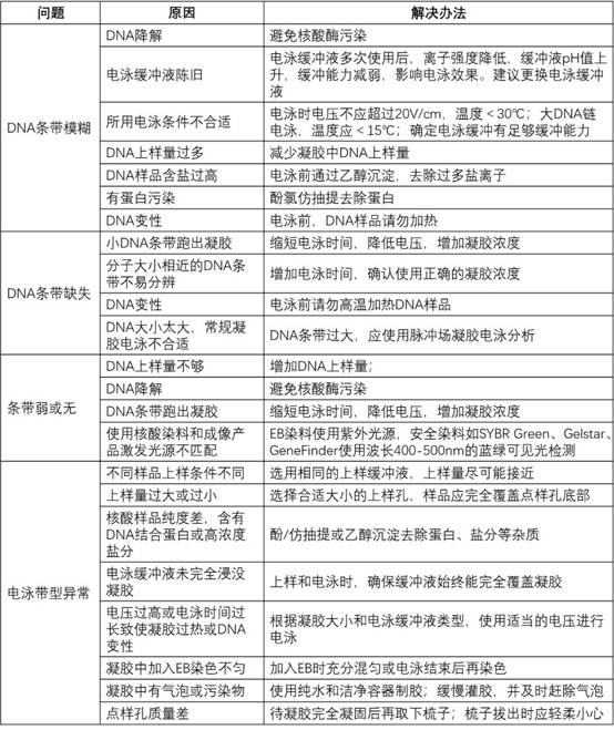
6 DNA電泳常見問題分析及解決方案
